pa娱乐游戏官网2020年“专升本”招生简章
根据江西省教育厅《关于做好全省2020年普通高校专升本考试招生工作的通知》(赣教考字〔2020〕15号)、《关于做好2020年全省普通专升本招生计划管理工作的通知》(赣教规划字〔2020〕8号)和《江西省普通高校推荐选拔优秀高职高专毕业生进入本科阶段学习暂行办法(修订)》(赣教高字〔2019〕17号)精神,结合公司实际,现就做好公司2020年选拔优秀高职高专毕业生进入本科阶段学习(以下简称“专升本”)工作的有关事宜通知如下:
一、招生计划、专业及考试科目
(一)根据省教育厅《关于做好2020年全省普通专升本招生计划管理工作的通知》(赣教规划字〔2020〕8号)文件通知,pa娱乐游戏官网今年共招收“专升本”员工1000名,招生专业22个。其中安排10%作为“建档立卡贫困家庭毕业生专升本专项计划”,安排5%作为“退役士兵专升本专项计划”,安排5%作为“获奖考生专升本专项计划”,专项计划用于优先招收符合要求的考生,单独组织录取。若某专业普通计划满额、专项计划未满额,则将专项缺额计划调整为普通计划录取;若某专业普通计划和专项计划均未满额,则缺额计划数都转入调剂录取。具体招生专业、各招生专业计划指标和考试科目详见下表1。
(二)慎重选择报考专业,原则上报考与专科所学相同或相近专业。录取后一律不得转换专业。
(三)选拔考试科目为英语和两门专业基础课,各专业考试科目见下表1。
表1:pa娱乐游戏官网2020年
“专升本”招生专业计划及考试科目一览表

备注:专业有“*”标识的为医学类专业,报考须与专科所学专业完全相同。
二、推荐选拔的范围和条件
(一)普通“专升本”考生
凡经统招入学的我省普通高职高专应届毕业生,遵纪守法,身体健康,均可报名参加考试。
(二)专项计划考生
根据教育部有关政策规定,我省对退役士兵、获奖员工(含高水平运动员)和建档立卡贫困家庭毕业生等3类报考专升本考试的考生,采用专项计划,单独划线的录取办法。考生凭身份证、普通高职(专科)毕业证和相关证明材料报考,并在领取准考证时提供原件以备资格复查,考试科目与报考同专业的其他考生相同。
各专项考生报考条件为:
1.退役士兵。根据《教育部办公厅关于做好普通高职(专科)毕业生服义务兵役退役和“下基层”服务期满后接受本科教育招生工作的通知》(教学厅〔2009〕6号)的精神,2009年以后应征入伍且具有普通高职(专科)毕业学历的我省户籍退役士兵或我省普通高职高专毕业的退役士兵。
2.获奖员工(含高水平运动员)。我省高职高专员工获得中国国际“互联网+”老员工创新创业大赛国家级金奖(排位前五)、国家级银奖(排位前三)、省级金奖(排位前三)的;获得全国职业院校技能大赛二等奖以上的;获国家一级运动员及以上称号,并参加国家级比赛获得前三名或国际级比赛获得前六名的考生。
3.建档立卡贫困家庭毕业生。我省高职高专建档立卡贫困家庭高职(专科)应届毕业生。
三、考生报名流程及缴费
(一)报名流程
报名时间:2020年6月18日9:00-2020年6月22日17:00,逾期不予办理。
报名方式:改变以往由公司推荐的方式,凡符合报考条件的考生自行登录江西省教育考试院网(网址:www.jxeea.cn)“专升本报考系统”,按照网页提示的流程操作,进入网报系统填写个人基本信息、选报招生高校及专业,上传照片,上传照片要求可参考附件1。每个考生限报一所高校和一个相关或相近专业。
考生报名成功后,须网上自行打印报名表,并在领取准考证时上交。
(二)缴费
依据省发改委《关于核定我省普通高校专升本报名考试费收费标准的复函》(赣发改收费字〔2006〕446号)规定,报考本校考生需缴纳专升本报名考试费130元/人,缴费方式采用网上缴费,2020年6月23日-2020年6月30日,考生报名成功后,公司财务处会以短信形式发送缴费码,考生可根据附件2选择缴费方式自行网上缴费,缴费成功,须导出电子票据保存,方可领取准考证。
四、选拔考试时间及考务安排
(一)准考证领取时间:考生于2020年7月2日-7月3日(8:30-17:00)凭本人身份证、报名表及缴费电子票据到公司主B教学楼领取准考证,具体位置请按现场标识找寻。
特别提示:“专项计划”考生需凭本人身份证、报名表、缴费电子票据、报考条件中各项证明材料原件及复印件至教务处领取准考证。
(二)考试时间:2020年7月4日(上午1场,下午2场)
考生须凭附有本人照片的准考证、身份证两证参加公司组织的考试,两证不全者将取消考试资格。除上述两证外,考生还需携带黑色中型水笔、2B铅笔、直尺、等考试工具。
特别提示:报考英语类专业,专业基础课2需要考听力,故报考员工需要自行准备听力接收设备。
具体考试时间安排如下:
日期
| 考试科目
| 考试地点
(详见准考证)
|
7月4日
9:00~11:00
| 英语
(不含听力)
| 主教学楼
标准化考场
|
7月4日
13:30~15:30
| 专业基础课1
| 主教学楼
标准化考场
|
7月4日
16:00~18:00
| 专业基础课2
| 主教学楼
标准化考场
|
五、命题、考试与改卷工作
(一)选拔考试科目为英语和两门专业基础课。英语科目由省教育考试院统一组织命题、制卷(英语科目考试大纲参照高职高专英语教学的相关要求),卷面满分150分;专业基础科目由各招生高校自行命题、制卷,每科卷面满分150分,专业基础课参考书目及考试大纲见附件3。
(二)命题形式:采取封闭方式。
(三)考试采取标准化考场形式,采用单人单桌。
(四)省教育考试院负责英语科目评卷,专业基础课1、2由公司统一组织批改,采取全封闭流水阅卷法,实行阅卷教师、累分人、复核人签名制。
(六)阅卷完毕后由工作人员拆封登分,实行复核制和签名制。
(七)命题、考试、阅卷、登分等环节均须在公司纪委监察人员的监督下进行。
(八)考试成绩经公司纪委监察人员签字后公示。
(九)如对考试成绩有异议可申请查卷,成绩复核仅限于查核答卷是否漏改、漏统,如有漏改、漏统,予以更正。对于答题评分宽严等问题,不属于查核更正范围。复核过程中,答卷不与考生和家长见面。专业基础课1、2由公司负责复核,考生提交复核申请,经教务处处长批准后由纪委监察人员按规定查卷。涉及英语科目的成绩复核由公司汇总后报省教育考试院,由省教育考试院负责组织实施,复核结果由公司统一告知考生,成绩复核应在7月20日前完成。
六、录取工作原则
公司专升本录取工作将严格按照省教育厅有关文件精神执行:
(一)按照表1中拟招生计划人数为本专业最终招生人数,录取采用择优录取原则。
(二)择优录取原则:省教育厅按照全省招生计划总数按一定比例划定英语科目最低录取控制分数线,分外语类、文理类、艺术体育类三类公布(专项计划单独划定)。在英语过线的基础上,各专业按三科总成绩从高到低排名录取。若总成绩相同时,按两门专业基础课总分从高到低录取;若两门专业基础课总成绩相同时,按专业基础课2成绩从高到低录取。
(三)拟录取名单将于7月14日前在公司官方网站上进行公示一周,公示无异议后,分以下两种情况进行确定录取名单:
1.如若公司录取满额,将拟录取名单送省教育厅高教处审核同意后,由省教育考试院统一办理录取手续。
2.如若公司出现缺额情况,将对缺额名额进行调剂录取,之后会在公司官网上发布相关办法,请考生及时关注,调剂录取结束后,将拟录取调剂考生名单于8月15日前在本校官网公示一周,公示无异议后,将全部录取考生名单报送省教育厅高教处审核同意后,由省教育考试院统一办理录取手续。
(四)江西省教育厅审批同意后,公司发放录取通知书,录取的员工将由公司统筹安排或单独编班进入大三阶段学习。
七、学习费用和待遇
凡经选拔考试进入本科阶段学习的“专升本”员工,按照所录专业所在年级的学费和住宿费收费标准交纳有关费用,享受统招本科生同等待遇,见下表2。“专升本”员工学习期满,各科成绩考试合格,颁发本科毕业证书(标注“在本校XX专业专科起点本科学习”)及学位证书。
表 2 pa娱乐游戏官网专升本招生专业学费标准

八、纪律要求
(一)加强组织领导。“专升本”推荐选拔工作具有政策性强、涉及面广、关注度高的特点,事关员工的切身利益和公司的声誉。公司已成立由董事长任组长,副董事长任副组长,纪委、党政办、团委、教务、招办、财务处、后勤、学工、保卫处等有关部门负责同志为成员的专升本工作领导小组,建立健全监督机制,确保考试录取工作公平、公正、公开。认真制定命题、制卷、试卷保管、组考、评卷、统分、成绩发布、录取等各个环节全链条无遗漏的工作方案,强化科学规范管理。进一步完善考试招生安全工作应急预案,建立应急处理机制,确保考试招生安全、平稳、顺利实施。
(二)严格考试组织管理。公司切实提高政治站位,统筹做好疫情防控与专升本考试招生工作,加强主考、副主考、监考等工作人员针对防疫组考工作职责。增设一名副主考负责涉及疫情的常规工作和突发事件处理工作。并细化完善考试组织、监督管理机制等,本着注重科学、严守公平、切实可行、保证安全的原则,稳妥组织考试,严格考务管理,强化过程监督,确保疫情防控和组织管理两手抓两不误。
(三)严禁举办各类复习班。集团重申:不得以任何形式举办考前辅导班;不得印发除考试大纲和历年考试试题以外的任何复习资料;不得向任何培训机构和个人提供举办专升本辅导班的场所和设施,违者将视情节和后果给予严肃处理。
考试工作人员、考生、社会其他人员在招生考试过程中的违规行为,将按照《国家教育考试违规处理办法》(教育部令第33号)和《普通高等公司招生违规行为处理暂行办法》(教育部令第36号)执行,涉嫌违法犯罪的,将移送司法机关,依法处理。
九、疫情防控措施
本次“专升本”考试的疫情防控措施由公司疫情防控领导小组统筹安排,具体见相关文件要求。
十、联系方式
公告信息查询网址:
http://www.xyc.edu.cn/(pa娱乐游戏官网官网)
咨询电话:
0790-6666037(教务处)
0790-6666058(招生工作办公室);
0790-6666080(财务处)
联系地址:
江西省新余市高新区阳光大道2666号pa娱乐游戏官网
邮编:338004
十一、其它未尽事宜
其它未尽事宜请向pa娱乐游戏官网教务处咨询,解释权归pa娱乐游戏官网教务处。
十二、招生报名照片要求
一、基本要求
1.报名图像应使用报名考生本人近期(一般为报名年度内) 正面免冠彩色头像的数字化图像文件。
2.图像应真实表达考生本人相貌。禁止对图像整体或局部 进行镜像、旋转等变换操作。不得对人像特征(如伤疤、痣、 发型等)进行技术处理。
3.图像应对焦准确、层次清晰、色彩真实、无明显畸变。
4.除头像外,不得添加边框、文字、图案等其他内容。
二、拍照要求
1.背景:应均匀无渐变,不得有阴影、其他人或物体。可选用浅蓝色(参考值RGBCOO, 197, 255> )、白色(参考值 RGBV255, 255, 255> )或浅灰色(参考值 RGB<240 , 240, 240> )
2.人物姿态与表情:坐姿端正,表情自然,双眼自然睁开并平视,耳朵对称,左右肩膀平衡,嘴唇自然闭合。
3.眼镜:常戴眼镜者应佩戴眼镜,但不得戴有色(含隐形)眼镜,镜框不得遮挡眼睛,眼镜不能有反光。
4.佩饰及遮挡物:不得使用头部覆盖物(宗教、医疗和文化需要时,不得遮挡脸部或造成阴影)。不得佩戴耳环、项链等饰品。头发不得遮挡眉毛、眼睛和耳朵。不宜化妆。
5.衣着:应与背景色区分明显。避免复杂图案、条纹。
三、照明光线要求
1.照明光线均匀,脸部曝光均匀,无明显可见或不对称的高光、光斑,无红眼。
2.建议配置光源两只(色温5500K-5600K),摆设高度与被拍摄人肩部同高,角度为左右各45度,朝向对准被拍摄人头部, 距离被拍摄人1.5米-2米。
四、数字化图像文件要求
1.数字化图像文件规格为宽480像素*高640像素,分辨率300dpi, 24位真彩色。应符合JPEG标准,压缩品质系数不低于 60,压缩后文件大小一般在20KB至40KB。文件扩展名应为JPG。
2.人像在图像矩形雄内水平居中,左右对称。头顶发际距 上边沿50像素至110像素;眼睛所在位置距上边沿200像素至 300像素;脸部宽度(两脸颊之间)180像素至300像素。
十三、报名费缴费指南
为方便广大专升本考试缴费,2020年专升本采用网上缴费130元/人,请广大考生在2020年6月30日前缴费成功,如有疑问,请咨询pa娱乐游戏官网财务处,电话:0790-6666080,皮老师。
缴款人在收到缴款码(缴款码短信)后,可以选择以下渠道进行非税缴款。
短信示例如下:
[江西非税]张**请凭缴款码36050120000056482697通过工农中建邮及农商、江西银行核缴非税收入等共计1000.00元。
1.赣服通非税缴款操作流程
在支付宝APP中依次打开 :支付宝首页→城市服务→赣服通官方专区更多服务→主题服务→全省通办→支付缴费→缴款码付款/交警罚没/交警规费/教育缴费→输入缴款码/处罚决定书号/交警业务流水号/员工身份证号后, 验证码查询缴款信息核对金额,即可缴款。
2.江西省政务服务统一支付平台非税缴款流程
搜索财政厅官网进入→点击“江西省非税收入收缴门户网站”→点击“江西省政务服务统一支付平台”→输入缴款码/处罚决定书号/交警业务流水号→向右滑动完成验证→核对支付信息→确认去缴款→a快速付款 扫码支付(银行聚合)可以使用支付宝 微信扫码快速支付b网关支付选择银行使用个人网银或者企业网银缴款。
3.各代理银行非税缴款流程
各代理银行提供的非税缴款渠道有:柜面、个人网银、企业网银、手机银行、POS机、自助机等。缴款人可以使用20位缴款码、16位交警处罚决定书号等完成缴款。具体操作流程参见各家银行操作指引:
交通银行
柜面:凭非税缴款码到各网点缴费,个人用户可使用借记卡、现金进行缴款,公司客户可使用转账支票、单位结算卡、现金进行缴款。
个人网银:支付缴费-缴费-地方非税缴费业务-输入缴款码-确认-输入动态密码及交易密码-确认。
个人手机银行:直接搜索“非税缴费”点击地方非税缴费-非税缴费-选择银行卡号并输入交款识别码-确认-短信动态密码验证-输入动态密码及交易密码-确认。
企业网银:1、录入员:专项服务区-财政业务-非税缴费业务-非税缴费录入-选择账号并确认;2、授权员:专项服务区-财政业务-非税缴费业务-非税缴费授权-确认信息后点下一步-核实无误后点击“授权通过”。
工商银行
柜面:个人提供缴款码,对公持缴款书盖印鉴、转账支票盖印鉴,现金或转账均可。
手机银行:e缴费--在全部分类中搜索非税--地方财政非税收入缴款--切换城市新余--输入缴款码即时缴费。
网上银行:e缴费--全部分类中搜索非税-地方财政非税收入缴款--切换城市新余--输入缴款码即时缴费。
自助终端缴费:缴费--财税缴款--非税--地方财政非税收入缴款--输入缴款码即时缴费。
非税专属POS:非税查缴输入缴款码确认缴费--刷卡或扫码即时缴费。
农业银行
网点柜面:个人提供缴款码,到农业银行任意网点均可办理缴费,支持现金和转账支付;企业机构客户提供缴款码,如现金支付则可到农业银行任意网点办理缴费,如转账支付则提供缴款码,持缴款书或转账支票加盖印鉴到开户网点办理缴费。
手机银行:用户登录→首页点击生活缴费→定位选择“新余市”→点击政府非税→选择非税缴费→输入缴款编码(可选择扫码)→核对信息无误后点击缴费→输入支付密码即时完成缴费。
个人网银:个人网银界面选择“缴费”→网上缴费→选择“非税收入缴费”→输入缴款码→核对信息无误完成缴费;
企业网银:企业网银界面选择“付款业务”→点击“非税收入缴款录入”→缴费成功后提交复核员复核→复核员复核成功后点击付款即时完成缴费;
智能POS机:登录POS机→选择“统一支付平台”→选择“缴款”→输入缴款码→核对缴款信息无误后点击支付即时完成缴费。
中国银行
网点柜面:持非税缴款码到中国银行各网点缴费,个人用户可使用借记卡、现金进行缴款,公司客户可使用转账支票、单位结算卡、现金到开户行进行缴款。
手机银行:用户登录→生活→定位选择“新余市”→生活缴费→国税地税→江西省财政非税→输入缴款编码→核对信息无误后选择银行账户→输入支付密码即时完成缴费。
网上银行:主页选择“民生缴费”→在服务区选择江西新余→选择“国税地税”→选择“江西财政非税”→输入缴款单编号→核对信息无误完成缴费。
智能POS机:登录POS机→选择“1非税缴费”→输入缴款码→核对缴款信息无误后点击确认→选择插/挥IC卡,无芯片卡请刷卡,输入密码即完成缴费。
建设银行
柜面:客户提供缴款码,到建设银行各网点办理,可以使用建设银行的银行卡、存折或者现金均可,对公持缴款书盖印鉴、转账支票盖印鉴。
手机银行:悦享生活-更多-税费缴纳-非税电子化-输入缴款码。
自助终端缴费:更多业务-非税缴款(对私)-输入缴款码。
个人网银:登陆网银-生活服务-税费缴纳-非税电子化缴款-输入缴款码。
企业网银:使用制单员登陆企业网银-财政社保-非税缴款-缴款录入-填写缴款码点击下一步输入交易密码点击确定后,提交下级复核员复核。如果交易金额超限还需提交主管审核。
邮储银行
柜面:持非税缴款码到邮储银行各网点缴费,个人用户可使用借记卡/现金进行缴款,公司客户可使用转账支票、现金进行缴款。
手机银行:生活---生活缴费---地方非税业务---输入缴款号码---下一步---确认缴费信息---输入密码---缴款完成。
个人网银:生活服务---在线缴费---非税业务---地方非税业务---输入缴款号码---下一步---确认缴费信息---输入密码---缴款完成。
企业网银:特色业务---非税电子化收缴---地方非税电子化收缴---地方非税缴款码缴款---输入缴款码---确认缴费信息---输入密码---缴款完成。
江西银行
柜面:提供缴款码到江西银行各网点办理,可以使用江西银行的银行卡、存折或者现金均可,对公持缴款书盖印鉴、转账支票盖印鉴。
手机银行:用户登录--选择手机银行--点击更多--点击“非税缴款”输入正确的缴款码核对信息无误后点击提交---输入交易密码后点击确认缴费,缴费成功。
网上银行:登录网银首页点击生活缴费点击代缴费--选择财政非税缴费-输入缴款码-点击查询确认缴费信息-选择缴费卡号输入密码提交--显示缴款成功。
自助终端缴费:点击生活缴费-点击财政非税缴费-插卡验证密码进入缴费确认页面--输入缴款码--确认缴费信息后显示缴费成功;
农商银行
柜面:客户提供缴款码—财政业务—财政非税收入—非税收入查缴—输入缴款码。
手机银行:登录—生活缴费—非税收入缴款—输入缴款码。
智能柜台:生活助手—非税收入缴纳—输入缴款码。
企业网银:转账服务—财政非税收入—输入缴款码。
个人网银:资金馆—财政非税收入—非税收入查缴。
赣州银行
柜面:客户提供缴款码,到赣州银行各网点办理,可以使用银行的一本通、一卡通、对公持缴款书盖印鉴、转账支票盖印鉴,现金或转账均可。
手机银行:用户登录--选择手机银行--点击非税代缴--输入正确缴款码点击查询--核对信息无误后点击提交---输入正确验证码和交易密码后点击确认缴费。
网上银行:登录网银首页点击应用中心点击收付款业务--输入缴款码-选择缴款人账号确认缴费。
自助终端缴费:点击我要缴费--非税代缴输入缴款码--确认缴费信息后插卡刷折验证密码进入缴费确认页面。
九江银行
柜面缴费:个人客户提供缴款码,持银行卡;企业客户持支票,凭支付密码及预留印鉴。
个人网银:全部分类中选择生活服务—非税收入查缴—输入缴款码并点击【查询】—确认缴款信息及金额—输入付款账号交易密码—点击【确定】完成缴费。
企业网银:操作员进入系统—全部分类中选择财务管理—缴费业务—单笔缴费—输入缴款码点击查询—点击缴费提交申请,等待授权;复核员登陆进行复核—授权中心—对该笔交易授权审核通过。
个人手机银行:进入“生活”模块—财政非税缴费—输入缴款码,查询并确认非税缴费相关信息—输入付款账号交易密码—点击确认。
注:各线上缴款入口若有变更,以最新入口为准
查询电子票据操作流程
方式一、登录江西省财政厅官网→点击“江西省非税收入收缴门户网站”→点击“财政票据查询”→输入短信提示中的票据代码、电子票据号码、校验码即可查询电子票据。或登录江西省财政厅官网→点击“江西省政务服务统一支付平台”→输入缴款码/处罚决定书号/交警业务流水号→向右滑动完成验证→查询→查看电子票。(查看电子票后可以右键保存桌面打印)
缴款人在通过缴款码缴款成功后,
收到短信示例如右:
[江西非税]请在江西省财政厅官网“非税收入收缴系统”查验、打印、入账认证票据。代码36010019号码:0005364851
校验码yidoluu。
方式二、在支付宝APP中依次打开 :支付宝首页→城市服务→赣服通官方专区更多服务→主题服务→全省通办→支付缴费→缴款码付款/交警罚没/交警规费/教育缴费→输入缴款码/处罚决定书号/交警业务流水号/员工身份证号后, 验证码查询→查看电子票
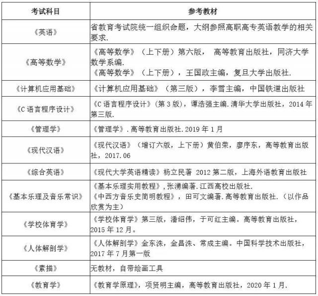
十四、考试参考书目及大纲
pa娱乐游戏官网2020年“专升本”
考试参考书目及大纲

十五、工作日程安排表
pa娱乐游戏官网2020年“专升本”
工作日程安排表
